您的位置:首页 > 资讯中心

【快讯】雷军1992年计算机论文曝光 华为高管点赞:值得尊敬和学习

发布时间:2023-12-11 05:42:47      阅读量:546次     

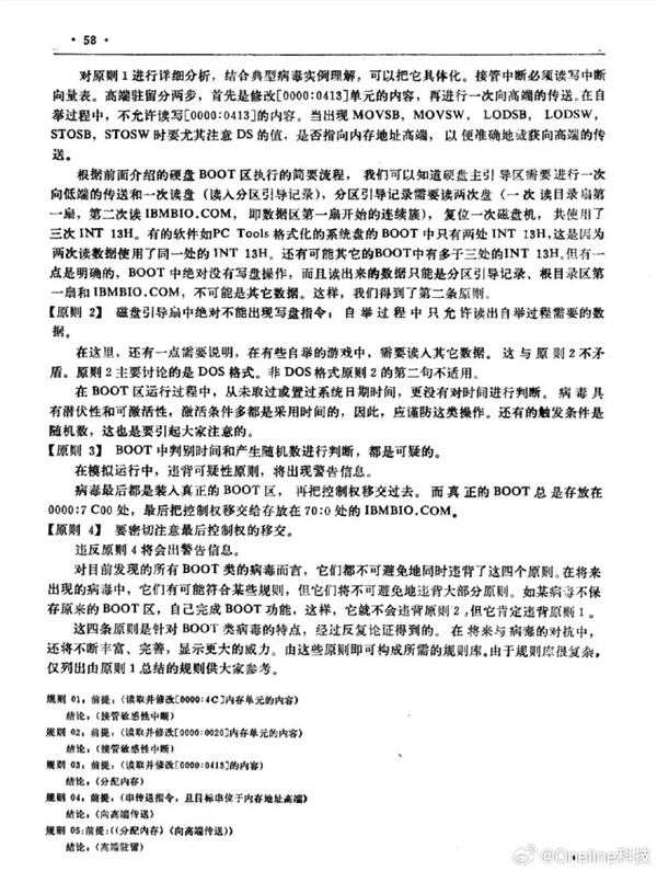
快科技12月8日消息,近日,一份雷军发表于1992年的《计算机病毒判定专家系统原理与设计》论文在网上曝光,引发热议。

该论文详细地描述了计算机病毒判定专家系统的原理与具体设计方法,一定程度上解决了流行病毒的判定问题。

这份论文的结语为:研制解决流行病毒判定问题的专家系统,在目前具有相当大的使用价值。

本文介绍的这种智能判定方法大大优于传统的检测方法,具有准确率高,适用性广的有点,还可以不断发展和扩充。关于这种方法,目前国内外文献上尚未提及(参考文献略)。

有网友表示:“”目前国内外文献尚未提及,参考文献略,简直不要太优秀“”不愧能录入大学教材啊“”不得不说太超前了“。

雷军1992年计算机论文曝光 华为高管点赞:值得尊敬和学习

华为消费者BG战略Marketing部副总裁李昌竹也转发该论文称:“技术创新和前沿探索都是值得尊敬和学习的”。

公开资料显示,1987年,毕业于原沔阳中学(现湖北省仙桃中学),同年,雷军考上了武汉大学计算机系。

1992年初,雷军加盟金山公司。先后出任金山公司北京开发部经理、珠海公司副总经理、北京金山软件公司总经理等职务。

1992年,雷军与同事合著了《深入DOS编程》一书。

雷军1992年计算机论文曝光 华为高管点赞:值得尊敬和学习

雷军1992年计算机论文曝光 华为高管点赞:值得尊敬和学习

雷军1992年计算机论文曝光 华为高管点赞:值得尊敬和学习

雷军1992年计算机论文曝光 华为高管点赞:值得尊敬和学习

雷军1992年计算机论文曝光 华为高管点赞:值得尊敬和学习

雷军1992年计算机论文曝光 华为高管点赞:值得尊敬和学习

雷军1992年计算机论文曝光 华为高管点赞:值得尊敬和学习

雷军1992年计算机论文曝光 华为高管点赞:值得尊敬和学习

雷军1992年计算机论文曝光 华为高管点赞:值得尊敬和学习

文章来源:快科技

责任编辑:朝晖